
Contenitori per cosmetici all'ingrosso | Barattoli e bottiglie da Taiwan -COSJARProduttori e fornitori di contenitori per cosmetici di alta qualità | vasetti per cosmetici dal 1976 con esperienza consolidata.
Insistendo sull'alta qualità per soddisfare i nostri clienti, nel 2001 abbiamo ricostruito il nostro secondo stabilimento e ne abbiamo ampliato gli spazi.
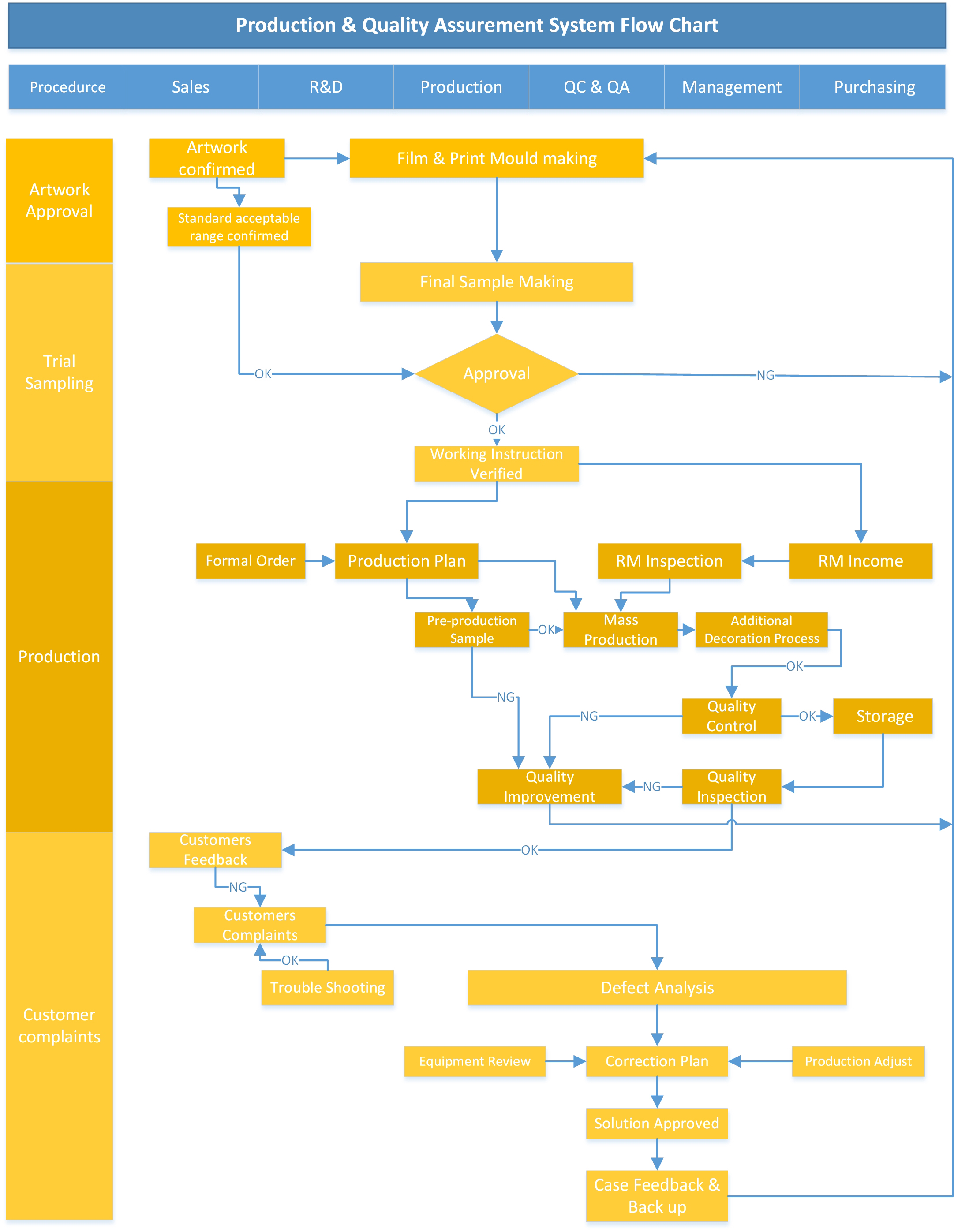
La filosofia di gestione ISO è stata seguita per effettuare un controllo di qualità rigoroso e costante su tutte le materie prime in entrata, i componenti vuoti, i semilavorati e i prodotti finiti.
Il rilascio della spedizione è sotto garanzia di qualità.
Non possiamo garantire che siamo i migliori nel campo, ma possiamo assicurarti che continueremo a migliorare il più possibile.



Prossimo: Imballaggio del barattolo cosmetico
Precedente: Tutti i contenitori cosmetici
ARTICOLO SEZIONI

