
Groothandel in cosmetische containers | Potten en flessen uit Taiwan -COSJARFabrikanten en leveranciers van hoogwaardige cosmetische containers | cosmetische potten sinds 1976 met jarenlange ervaring.
Omdat we de hoogste kwaliteit nastreven en zo onze klanten tevreden willen stellen, hebben we in 2001 onze tweede fabriek verbouwd en de ruimte vergroot.
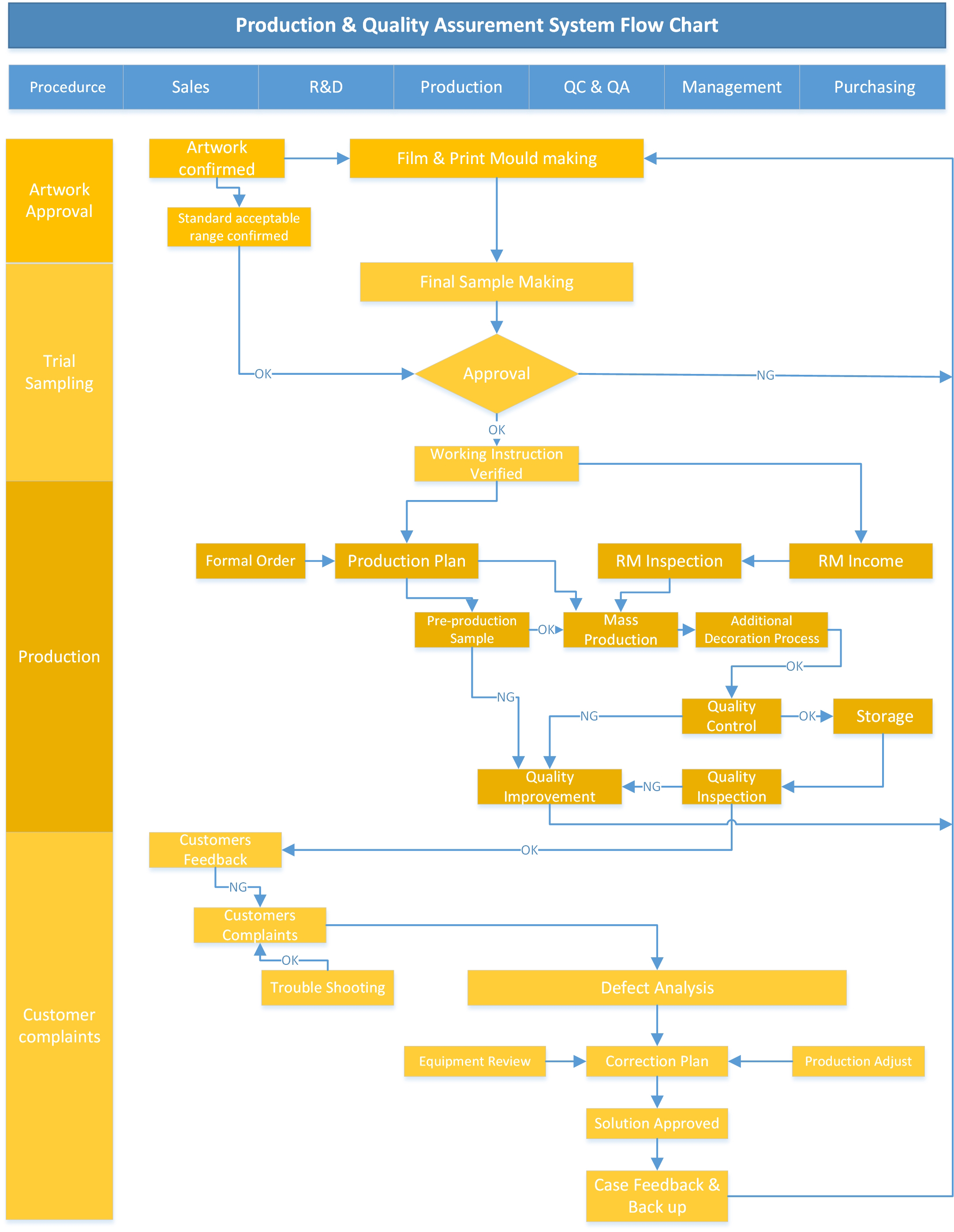
De filosofie van het ISO-management wordt gevolgd om strikte en constante kwaliteitscontroles uit te voeren op alle binnenkomende grondstoffen, lege componenten, halffabricaten en eindproducten.
Verzendingsvrijgave is onder kwaliteitsborging.
We kunnen niet garanderen dat we de beste in het veld zijn, maar we kunnen u verzekeren dat we zoveel mogelijk zullen blijven verbeteren.



Volgende: Verpakking voor cosmetische potten
Vorig: Alle cosmetische containers
ARTIKEL AFDELINGEN

